咨询热线:139-4706-2433

您所在的位置: 扎兰屯市刘春锇律师 >律师文集

律师介绍

刘春锇律师 扎兰屯市刘春锇律师手机号微信号同步13947062433   咨询收费100元1998年开始从事法律服务工作20多年,不仅具有国家级律师证,还有国家级心理咨询师证,国家级科技咨询师证,精通业... 详细>>

在线咨询

联系我们

律师姓名:刘春锇律师

手机号码:13947062433

邮箱地址:673124768@qq.com

执业证号:11507201511993288

执业律所:内蒙古扎兰屯市春锇律师事务所

联系地址:扎兰屯市秀水华庭二期东侧门市面朝大坝

律师文集

最高法法复19号:关于社区、单位推荐的公民代理资格的法律适用问题请示的答复

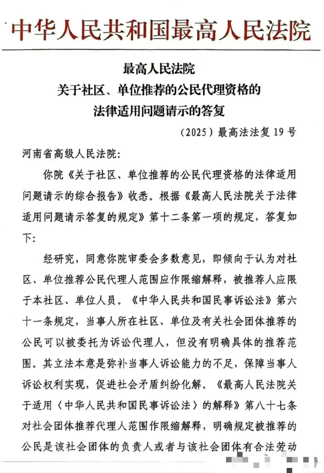
最高人民法院

关于社区、单位推荐的公民代理资格的法律适用问题请示的答复

(2025)最高法法复19号

河南省高级人民法院:

    你院《关于社区、单位推荐的公民代理资格的法律适用问题请示的综合报告》收悉。根据《最高人民法院关于法律适用问题请示答复的规定》第十二条第一项的规定,答复如下.

    经研究,同意你院审委会多数意见,即倾向于认为对社区、单位推荐公民代理人范围应作限缩解释,被推荐人应限于本社区、单位人员。《中华人民共和国民事诉讼法》第六十一条规定,当事人所在社区、单位及有关社会团体推荐的公民可以被委托为诉讼代理人,但没有明确具体的推荐范围。其立法本意是弥补当事人诉讼能力的不足,保障当事人诉讼权利实现,促进社会矛盾纠纷化解。《最高人民法院关于适用〈中华人民共和国民事诉讼法〉的解释》第八十七条对社会团体推荐代理人范围作限缩解释,明确规定被推荐的公民是该社会团体的负责人或者与该社会团体有合法劳动情形,与社会团体推荐代理人的情形保持一致,作限缩解释符合立法本意,也有利于保护当事人的合法权益、规范公民代理行为、维护法律服务秩序。

此复。

最高人民法院

2025年10月9日

图片
图片
附:

《中华人民共和国民事诉讼法》

第六十一条

当事人、法定代理人可以委托一至二人作为诉讼代理人。

下列人员可以被委托为诉讼代理人:

(一)律师、基层法律服务工作者;

(二)当事人的近亲属或者工作人员;

(三)当事人所在社区、单位以及有关社会团体推荐的公民。

《最高人民法院关于适用〈中华人民共和国民事诉讼法〉的解释》

第八十七条

根据民事诉讼法第六十一条第二款第三项规定,有关社会团体推荐公民担任诉讼代理人的,应当符合下列条件:

(一)社会团体属于依法登记设立或者依法免予登记设立的非营利性法人组织;

(二)被代理人属于该社会团体的成员,或者当事人一方住所地位于该社会团体的活动地域;

(三)代理事务属于该社会团体章程载明的业务范围;

(四)被推荐的公民是该社会团体的负责人或者与该社会团体有合法劳动人事关系的工作人员。

专利代理人经中华全国专利代理人协会推荐,可以在专利纠纷案件中担任诉讼代理人。

郑重声明:本网站资源、信息来源于网络,完全免费共享,仅供参考,版权和著作权归原作者所有,如有不愿意被转载的情况,请通知我们删除已转载的信息。

   本站发布此信息目的在于传播更多信息,与本网站立场无关。本站不保证该信息(包括但不限于文字、数据及图表)准确性、真实性、完整性等。



免责声明:本网部分文章和信息来源于国际互联网,本网转载出于传递更多信息和学习之目的。如转载稿涉及版权等问题,请立即联系网站所有人,我们会予以更改或删除相关文章,保证您的权利。同时,部分文章和信息会因为法律法规及国家政策的变更失去时效性及指导意义,仅供参考。

咨询电话

139-4706-2433

Copyright © 2019 www.ycslsw.com  All Rights Reserved.

地址:扎兰屯市河西新区政务街

联系方式:13947062433

技术支持:网律营管

添加微信×

扫一扫添加朋友圈