咨询热线:139-4706-2433

您所在的位置: 扎兰屯市刘春锇律师 >律师文集

律师介绍

刘春锇律师 扎兰屯市刘春锇律师手机号微信号同步13947062433   咨询收费100元1998年开始从事法律服务工作20多年,不仅具有国家级律师证,还有国家级心理咨询师证,国家级科技咨询师证,精通业... 详细>>

在线咨询

联系我们

律师姓名:刘春锇律师

手机号码:13947062433

邮箱地址:673124768@qq.com

执业证号:11507201511993288

执业律所:内蒙古扎兰屯市春锇律师事务所

联系地址:扎兰屯市秀水华庭二期东侧门市面朝大坝

律师文集

机关事业单位禁止使用劳务派遣人员,包括公检法单位

内蒙古自治区人社厅发文,就机关事业单位违规使用劳务派遣人员进行了严格规范,指出机关事业单位以政府购买服务名义滥用劳务派遣工的现象增多机关事业单位各类编外人员大量增加,用工规模越来越大,造成编外用人问题突出。与此同时,编外人员同工不同酬、执法主体不合法、岗位职权不明晰、部门利益化等问题滋生。此类作法既不符合政府购买服务与劳务派遣的法律政策规定,又损害了劳动者合法权益,形成新的劳动关系隐患和廉政风险。




图片

(网站截图)

关于禁止机关事业单位以政府购买服务名义使用劳务派遣工的通知

(内人社办发〔2019〕161号

各盟市人力资源和社会保障局、财政局,各盟市委机构编制委员会办公室,自治区各部、委、办、厅、局,人民团体、直属事业单位:

近年来,个别地区机关事业单位误解政府购买服务和劳务派遣用工的相关政策规定,以政府购买服务名义滥用劳务派遣工的现象增多,使机关事业单位各类编外人员大量增加,用工规模越来越大,造成编外用人问题突出。与此同时,编外人员同工不同酬、执法主体不合法、岗位职权不明晰、部门利益化等问题滋生。此类作法既不符合政府购买服务与劳务派遣的法律政策规定,又损害了劳动者合法权益,形成新的劳动关系隐患和廉政风险。依据国家和自治区相关规定,现就禁止机关事业单位通过政府购买服务以劳务派遣用工方式“买人、买岗位”事项通知如下

一、各级财政部门要认真落实《国务院办公厅关于政府向社会力量购买服务的指导意见》(国办发〔2013〕96号),财政部、民政部、工商总局关于印发《政府购买服务管理办法(暂行)》的通知(财综〔2014〕96号)、《财政部关于做好政府购买服务工作有关问题的通知》(财综〔2013〕111号)等政策规定,正确理解政府购买服务的购买主体、承接主体、购买内容、方式及程序等,在政府项目招标采购中,不得随意将劳务派遣经营许可作为前置条件。严禁以政府购买服务名义变相“买人、买岗位”,更不得以政府购买服务名义通过劳务派遣公司“买人、买岗位”。


二、各级机构编制部门要贯彻落实《中国共产党机构编制工作条例》,对超编录(聘)用,挤占挪用财政资金和其他资金为超编人员安排经费等行为加强管理,强化监督。

三、各级机关事业单位、人民团体要坚持“谁用工、谁管理、谁负责”的原则,依法与劳动者签订劳动合同,履行用工单位义务。

四、各级人力资源社会保障部门要依法履行监督管理职责。劳动保障监察机构要依据《中华人民共和国劳动合同法》和《劳动保障监察条例》,加强对机关事业单位劳动用工行为的监督检查,保障劳动者合法权益。各盟市人事考试机构要严格把关,凡以政府购买服务名义招聘人员、国家和自治区明令禁止使用劳务派遣工的行业及岗位招用劳务派遣制员工的招聘广告、公告,均不得在人力资源社会保障系统官网和官方微信公众平台发布。

自本通知印发之日起,各地要及时废止与国家、自治区政策相抵触的地方规定、部门文件。相关部门要各司其职,加强监督指导,及时纠正违法行为。要落实责任追究制度,对于违反规定拒不整改的,将严肃追究相关人员责任。

内蒙古自治区人力资源和社会保障厅 内蒙古自治区财政厅

中共内蒙古自治区委员会机构编制委员会办公室

2019年11月29日

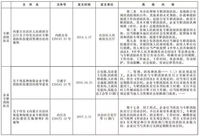
附件:中央、自治区明确不得使用劳务派遣用工的行业和岗位文件规定

图片
图片

图片图片图片

郑重声明:本网站资源、信息来源于网络,完全免费共享,仅供参考,版权和著作权归原作者所有,如有不愿意被转载的情况,请通知我们删除已转载的信息。

   本站发布此信息目的在于传播更多信息,与本网站立场无关。本站不保证该信息(包括但不限于文字、数据及图表)准确性、真实性、完整性等。



免责声明:本网部分文章和信息来源于国际互联网,本网转载出于传递更多信息和学习之目的。如转载稿涉及版权等问题,请立即联系网站所有人,我们会予以更改或删除相关文章,保证您的权利。同时,部分文章和信息会因为法律法规及国家政策的变更失去时效性及指导意义,仅供参考。

咨询电话

139-4706-2433

Copyright © 2019 www.ycslsw.com  All Rights Reserved.

地址:扎兰屯市河西新区政务街

联系方式:13947062433

技术支持:网律营管

添加微信×

扫一扫添加朋友圈